电子管胆机 KT-88 推挽功放电路(采用桥本变压器)

发布时间:2024-09-15

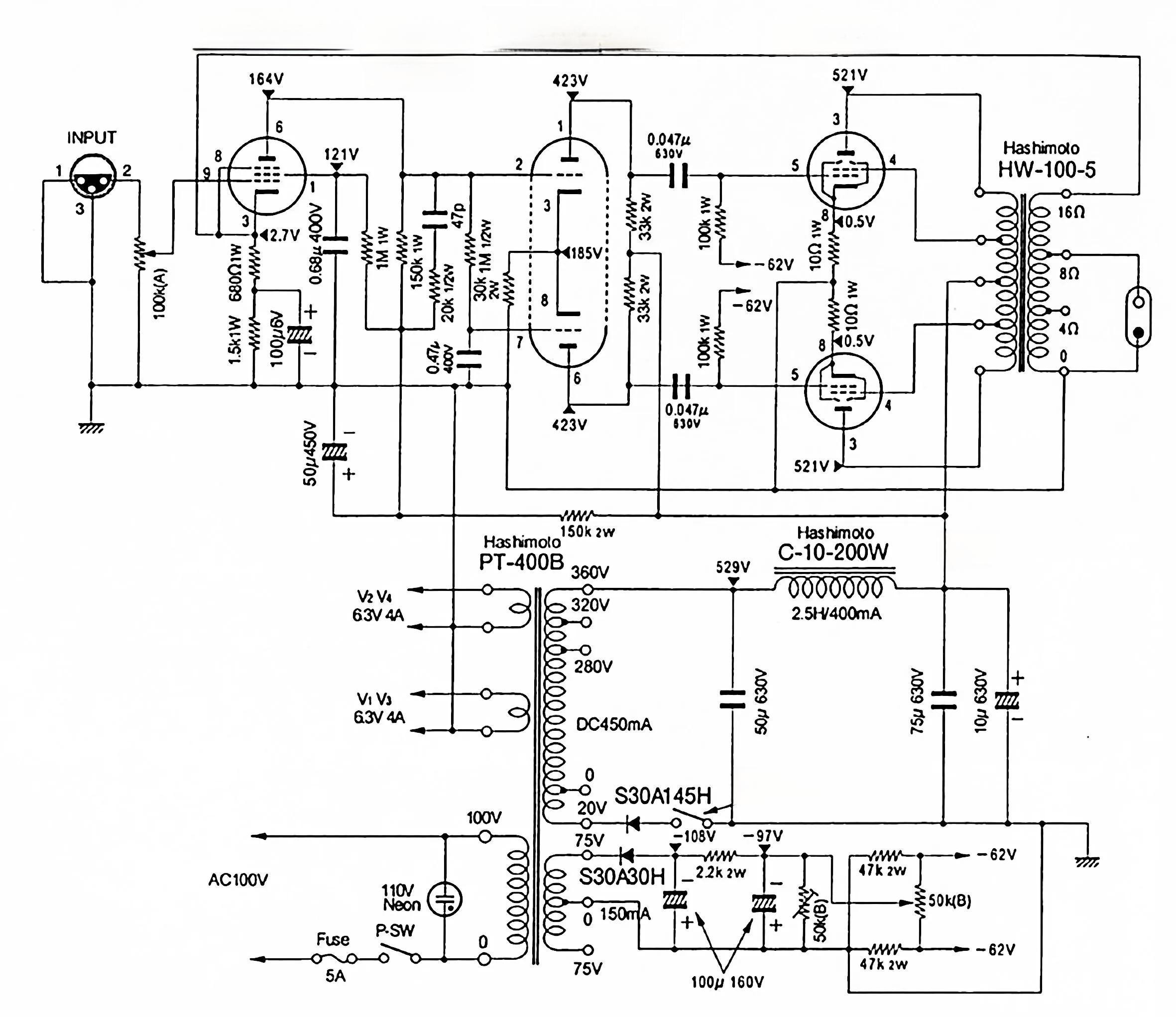
Image

在数字音频技术飞速发展的今天,一种源自上世纪的音响技术正在悄然复兴。KT-88电子管和桥本变压器,这两个看似古老的元件,正在现代音响系统中焕发新的生机。

KT-88电子管,这款诞生于1956年的五极功率放大管,最初是为满足英国广播公司(BBC)对大功率电子管的需求而开发的。它具有高达250W的额定功率和出色的音质表现,很快成为当时最受欢迎的功率放大管之一。尽管随着半导体技术的发展,电子管逐渐被晶体管所取代,但KT-88在音响领域却始终保持着不可替代的地位。

桥本变压器,这种特殊的变压器设计最早可以追溯到1930年代。它的独特之处在于采用了两个初级绕组和两个次级绕组,通过巧妙的连接方式,实现了极低的漏感和出色的对称性。这种设计使得桥本变压器在推挽功放电路中表现出色,能够提供更纯净、更稳定的信号传输。

在KT-88推挽功放电路中,桥本变压器扮演着至关重要的角色。它不仅负责将信号从输入级传递到输出级,还在很大程度上决定了整个系统的音质表现。桥本变压器的低漏感特性可以有效减少信号失真,而其出色的对称性则有助于实现更平衡的左右声道表现。

采用KT-88和桥本变压器的推挽功放电路,能够提供高达100W以上的输出功率,同时保持极低的失真率。更重要的是,这种电路能够呈现出电子管特有的温暖、富有音乐性的音色,这是许多数字放大器难以企及的。正是这种独特的音质表现,使得KT-88和桥本变压器在现代音响系统中重新获得了青睐。

近年来,随着音响爱好者对音质追求的不断提升,电子管音响正在经历一场复兴。许多高端音响品牌纷纷推出采用KT-88和桥本变压器的新型号。例如,佛山丽磁推出的AS-127三十周年纪念版合并功放,就采用了KT-88电子管和多达7个变压器的设计,获得了极高的评价。

KT-88和桥本变压器的复兴,不仅仅是一种怀旧情怀的体现,更是对高品质音频体验的追求。在数字音频技术不断进步的今天,这些“古老”的技术元素反而成为了追求极致音质的重要手段。它们的存在,提醒着我们,在追求技术创新的同时,也不要忘记那些经过时间考验的经典设计。

在未来,我们有理由相信,KT-88电子管和桥本变压器将继续在现代音响系统中发挥重要作用。它们不仅是一种技术,更是一种对美好声音的执着追求。在这个数字化的时代,这些“老物件”正在以全新的方式,继续书写着音响技术的传奇。