初中数学总复习:列一元二次方程解应用题常见题型

发布时间:2024-09-16

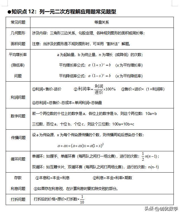
Image

一元二次方程应用题是初中数学的重要组成部分,也是中考的常考知识点。这类题目不仅考查学生的数学运算能力,更考验他们将实际问题转化为数学模型的能力。掌握一元二次方程应用题的解题方法,对于提高数学成绩和培养解决问题的能力都至关重要。

解一元二次方程应用题通常遵循以下步骤:审题、设未知数、列方程、解方程、检验、答题。这个过程看似简单,但每个环节都需要仔细思考和准确操作。

在众多题型中,增长率问题是最常见的类型之一。这类问题通常涉及连续的增长或降低,可以使用固定公式求解。例如,某校图书馆的藏书量从2016年底的5万册增加到2018年底的7.2万册,求这两年的年均增长率。这类问题的关键是识别变化前后的两个量,然后套用公式求解。

传播问题也是常考类型,它模拟了信息传播、细胞分裂等现实现象。例如,某种植物的主干长出若干支干,每个支干又长出同样数量的小分支,主干、支干和小分支总数为43,求每个支干长出的小分支数量。解决这类问题的关键是理解两轮传播的过程,并据此建立方程。

面积问题是另一个难点。这类问题需要注意,方程的两个正数解可能只有一个符合实际意义。例如,某社区要在一块16m×9m的矩形场地上修建三条同样宽的小路,使草坪总面积为112平方米,求小路的宽度。解方程得到两个解,一个是1米,另一个是16米,但16米明显不符合实际情况,因此要舍去。

利润问题则需要考虑更多的实际因素。例如,某商贸公司以每千克40元的价格购进干果,计划以每千克60元的价格销售。为了给顾客更多优惠,决定降价销售。已知销售量与降价幅度成一次函数关系,求降价多少元时能获得2090元的利润。这类问题的关键是理解利润、售价、成本之间的关系,并根据实际情况对解进行取舍。

解一元二次方程应用题的关键在于:准确理解题意,找出等量关系;合理设未知数,注意单位;正确列出方程;灵活运用解方程的方法;仔细检验答案是否符合实际;最后根据题意准确答题。通过大量练习和总结,相信同学们一定能够掌握这类题目的解题技巧,在考试中取得好成绩。