维生素缺乏症一览表,对照看看自己缺什么,建议:收藏+分享

发布时间:2024-09-16

Image

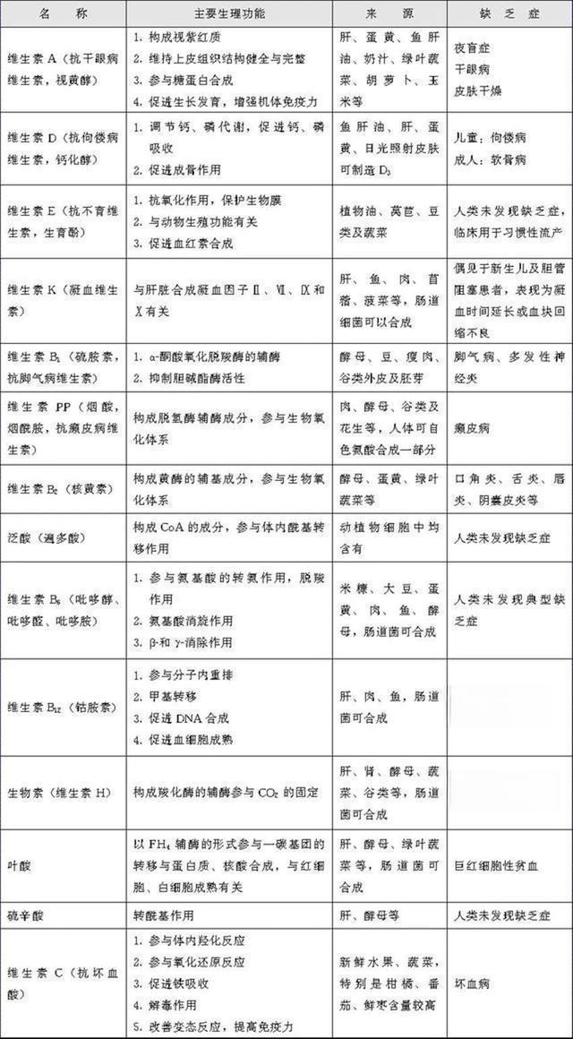
你可能不知道,看似健康的身体可能正悄悄缺乏某种重要的营养素——维生素。根据世界卫生组织的定义,营养不良是指细胞内营养和能量的供给与机体需要的量之间失衡。在我们的日常生活中,维生素缺乏正以一种隐蔽的方式影响着我们的健康。

维生素A缺乏可能导致皮肤干燥、长小疙瘩,甚至出现夜盲症。 一位64岁的女性患者因限制水果和蔬菜摄入,出现了小腿皮疹,最终被诊断为维生素C缺乏引起的坏血病。另一位75岁的女性则表现为面色柠檬黄苍白、萎缩性舌炎,这是 维生素B12缺乏的典型症状。

这些案例揭示了一个令人担忧的事实:即使是看似健康的人群,也可能存在维生素缺乏的问题。更令人不安的是,维生素缺乏的症状往往不明显,容易被忽视。例如, 维生素D缺乏可能导致骨质疏松,但早期症状可能只是轻微的乏力和骨痛。

现代生活方式是导致维生素缺乏的重要原因之一。 老年人更容易缺乏维生素D ,部分原因是他们户外活动时间减少,皮肤在日光照射时产生的维生素D不足。此外, 加工食品的普及也导致了某些维生素的流失。 一项研究显示,加工食品中维生素B1的含量可能比天然食品低50%以上。

然而,我们不必过分担心。 通过调整日常饮食和生活习惯,我们可以有效预防和改善维生素缺乏。 例如,增加新鲜蔬果的摄入可以补充维生素C;适当晒太阳和食用鱼肝油可以增加维生素D的摄入。对于特定人群,如孕妇和老年人,可能需要在医生指导下额外补充某些维生素。

值得注意的是,补充维生素并非越多越好。 过量摄入某些维生素,如维生素A和D,可能导致中毒。 因此,在补充维生素时,我们应该遵循“适合”、“适度”、“时间”三个原则。所谓“适合”,是指应根据个人情况进行补充;“适度”则强调人体对维生素的需求有一定限量;“时间”则是指维生素的补充最好在餐后服用,以确保充分吸收利用。

总的来说,维生素缺乏是一个值得我们关注的健康问题。通过了解各种维生素的作用和缺乏症状,我们可以更好地关注自身健康状况。同时,保持均衡的饮食和适度的运动,才是预防维生素缺乏的最佳方式。让我们一起努力,为自己的健康负责,让生命之花绽放得更加绚丽多彩。