维生素缺乏症一览表,看看自己缺什么?不妨了解一下,建议收藏

发布时间:2024-09-18

Image

现代人普遍缺乏维生素,这是一个令人担忧的健康问题。根据一项对中国居民1989-2015年营养状况变迁的研究,与1989年相比,2015年维生素A、B1、B2、烟酸、C、E的摄入量都有所降低,其中超过87%的成年人存在维生素摄入不足的风险。为什么会出现这种情况?我们又该如何应对?

现代生活方式是导致维生素缺乏的主要原因。首先,食物本身的营养含量在下降。美国得克萨斯州立大学的研究发现,1950年到1999年间,43种蔬菜水果的蛋白质、钙、磷、铁、维生素B和C等营养物质的含量平均减少了5%~40%。其次,现代人的饮食习惯也不利于维生素的摄入。例如,精加工的食品会损失大量B族维生素,而过多摄入甜食则会消耗大量B族维生素。此外,熬夜、吸烟、饮酒等不良生活习惯也会加速维生素的消耗。

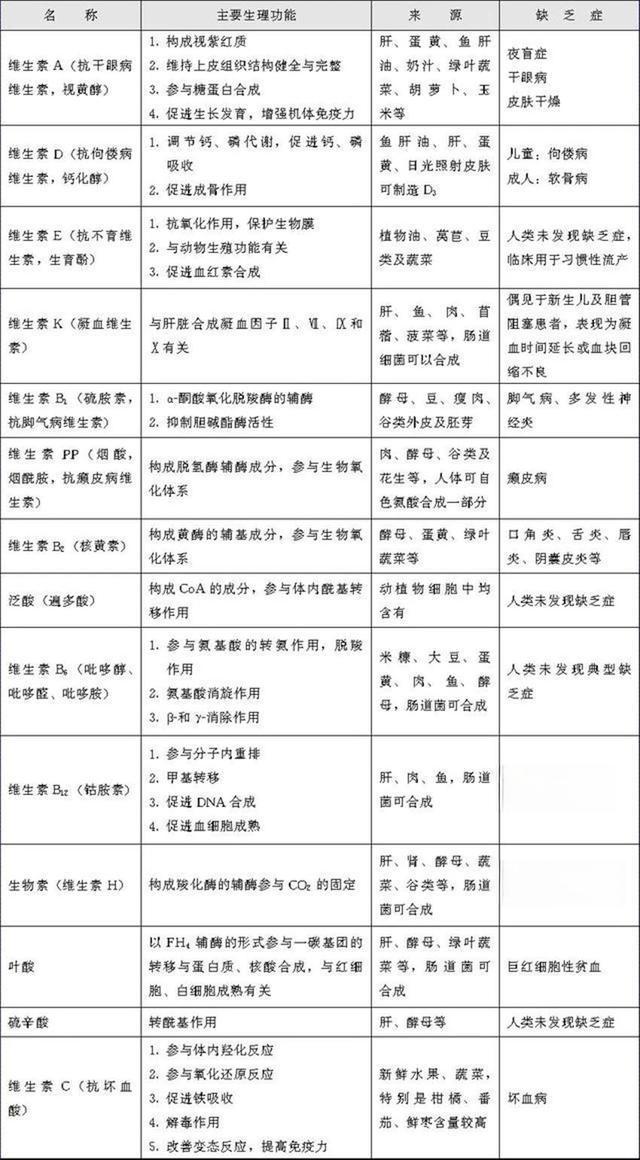
维生素缺乏会对健康造成严重影响。以B族维生素为例,缺乏维生素B1可能导致脚气病,表现为肌肉无力、下肢麻痹等症状;缺乏维生素B2会引起口唇干裂、口角炎等;缺乏维生素B3则可能引发糙皮病。维生素C缺乏会导致牙龈出血、容易感冒、乏力、贫血等问题。维生素D缺乏则会影响钙的吸收,导致骨质疏松。

那么,我们该如何补充维生素呢?首先,应该调整饮食结构,增加新鲜蔬果和全谷物的摄入。例如,每天至少吃半斤水果和一斤蔬菜,选择富含维生素C的水果如冬枣、猕猴桃等。其次,要注意合理烹饪,避免过度加热和长时间炖煮,以减少维生素的损失。此外,适当晒太阳也是补充维生素D的好方法。每周2-3次,每次5-10分钟,将手臂和腿暴露在阳光下即可。

需要注意的是,维生素补充并非越多越好。过量摄入某些维生素,如维生素A、D、E等脂溶性维生素,可能会带来健康风险。因此,在没有明显缺乏症状的情况下,通过均衡饮食来获取维生素是最安全有效的方式。

维生素是维持人体正常生理功能不可或缺的营养素。在快节奏的现代生活中,我们更应该关注自身的营养状况,通过合理饮食和良好生活习惯来补充必要的维生素。只有这样,我们才能保持健康,远离维生素缺乏带来的各种健康问题。