仿制药一致性评价,4种方法怎么选?(没错,4种)

发布时间:2024-09-02

Image

Image

仿制药一致性评价是我国药品监管体系的重要组成部分,旨在提高仿制药质量,保障用药安全有效。自2012年启动以来,一致性评价工作已取得显著成效。截至2023年9月,已有1088个药品通过一致性评价,涉及7516个受理号。然而,随着工作的深入推进,如何合理选择评价方法成为企业面临的重要课题。

目前,我国仿制药一致性评价主要采用四种方法:视同通过、豁免生物等效性(BE)试验、BE试验和临床有效性试验。这四种方法各有特点,适用于不同情况。

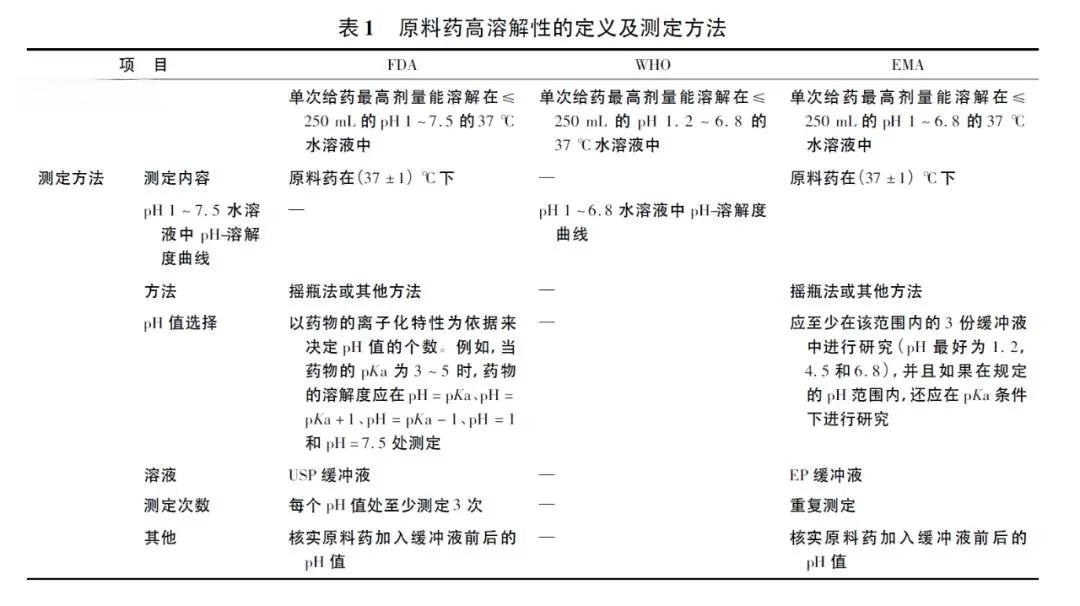
视同通过是最便捷的方法,适用于已在欧美日上市的品种或满足现行一致性评价要求的仿制药。例如,华海药业通过一致性评价的品规多达10个,主要采用的就是这种方法。豁免BE试验则基于生物药剂学分类系统(BCS),适用于高溶解性、高渗透性或高溶解性、低渗透性的药品。BE试验是最常用的方法,通过比较仿制药与原研药在人体内的吸收速度和程度来评价一致性。而临床有效性试验则用于无法确定参比制剂的品种。

企业在选择评价方法时,应考虑多种因素。首先,对于已在欧美日上市的品种,应优先选择视同通过的方法,以节省时间和成本。其次,对于符合BCS分类的品种,可申请豁免BE试验。再次,对于大多数品种,BE试验是首选方法。最后,只有在无法确定参比制剂的情况下,才考虑临床有效性试验。

值得注意的是,国家药监局近期发布的《仿制药质量和疗效一致性评价受理审查指南(征求意见稿)》提出,自首家品种通过一致性评价后,三年内不再受理其他企业相同品种的申请。这一政策将加速仿制药市场的洗牌,促使企业加快一致性评价步伐。

对行业而言,一致性评价工作既是挑战也是机遇。一方面,它提高了药品质量标准,淘汰了低效仿制药;另一方面,通过一致性评价的优质仿制药将在集采中获得更多机会。例如,扬子江药业在前七批国家集采中共中标42个产品,很大程度上得益于其在一致性评价方面的积极布局。

展望未来,一致性评价工作将向更广范围推进,可能覆盖所有剂型。同时,随着政策的不断完善,评价方法将更加科学合理。企业应积极应对这一趋势,合理规划产品线,加大研发投入,以在未来的市场竞争中占据有利地位。

仿制药一致性评价是一项系统工程,需要政府、企业和医疗机构的共同努力。只有各方协同配合,才能真正实现提高药品质量、降低医疗费用、保障用药安全的目标,为人民群众提供更优质的医药服务。