「风险管控」十三:如何开展事故隐患排查治理

发布时间:2024-09-02

Image

安全生产事故隐患排查治理是预防事故发生、保障人民群众生命财产安全的重要举措。然而,当前一些生产经营单位在隐患排查治理中仍存在“图形式、走过场”的问题,导致事故隐患长期存在,治理难度加大。如何有效开展事故隐患排查治理,成为当前安全生产工作面临的重要课题。

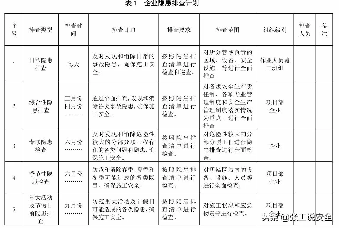
事故隐患排查治理遵循“分级负责、属地管理”原则,按照一般事故隐患和重大事故隐患进行分类。一般事故隐患指危害和整改难度较小,发现后能立即整改排除的隐患;重大事故隐患则指危害和整改难度较大,需全部或局部停产停业,并经过一定时间整改治理方能排除的隐患。生产经营单位是事故隐患排查、治理和防控的责任主体,应建立健全隐患排查治理制度,逐级建立并落实从主要负责人到每个从业人员的隐患排查治理和监控责任制。

在具体实施过程中,生产经营单位应定期组织安全生产管理人员、工程技术人员和其他相关人员排查本单位的事故隐患,并按照隐患等级进行登记,建立信息档案。对于一般事故隐患,由单位负责人或有关人员立即组织整改;对于重大事故隐患,由主要负责人组织制定并实施治理方案。在隐患治理过程中,应采取相应的安全防范措施,必要时从危险区域撤出作业人员,设置警戒标志,暂时停产停业或停止使用相关设施设备。

然而,当前事故隐患排查治理仍面临诸多挑战。一些单位对隐患排查治理重视不够,存在走过场、敷衍了事的现象。重大事故隐患排查不到位,报告、治理、督办和惩处措施不够严格。此外,数字化手段在隐患排查治理中的应用还不够广泛,不利于实际工作的有效开展。

为加强事故隐患排查治理,应采取以下措施:首先,强化生产经营单位主体责任,建立健全隐患排查治理制度,明确各级人员职责。其次,加大监督检查力度,对重大事故隐患实行挂牌督办,确保整改到位。再次,加强数字化建设,利用信息化手段提高隐患排查治理效率和精准度。最后,建立健全奖惩机制,对隐患排查治理工作突出的单位和个人给予表彰奖励,对工作不力的严肃问责。

有效开展事故隐患排查治理,是遏制重特大事故发生、推进安全生产形势持续稳定好转的关键。只有各生产经营单位切实履行主体责任,各级监管部门严格履行监管职责,才能真正建立起事故隐患排查治理的长效机制,为经济社会发展提供坚实的安全保障。