三天玩转成都:从现代繁华到古韵悠长

发布时间:2024-09-18

成都,一座充满魅力的城市,总是让人心驰神往。无论是悠闲的生活节奏,还是丰富的文化底蕴,都吸引着来自全国各地的游客。这里,我为大家准备了一份三天的成都游玩攻略,希望能帮助你更好地感受这座城市的魅力。

第一天,我们从市中心开始。 国金中心和太古里是成都现代化的象征 ,这里汇聚了众多国际品牌和时尚店铺。随后,漫步春熙路,感受成都的商业繁华。下午可以到人民公园喝喝茶、掏掏耳朵,体验地道的成都生活。晚上别忘了到建设路品尝各种地道小吃。

第二天,我们把目光投向成都的标志性景点。一大早前往 大熊猫繁育基地,看萌萌的国宝吃竹子、打滚 。之后到宽窄巷子感受老成都的风貌,品尝各种特色小吃。文殊院是成都最古老的寺庙之一,值得一游。下午可以参观武侯祠,了解三国历史,最后在锦里古街结束这一天的行程。

第三天,我们深入探索成都的文化底蕴。 成都博物馆里陈列着众多珍贵文物 ,青羊宫是道教圣地,杜甫草堂则让我们感受诗人的风骨。晚上可以到玉林路感受成都的夜生活,最后登上双子塔俯瞰整个成都夜景,为这次旅程画上完美句号。

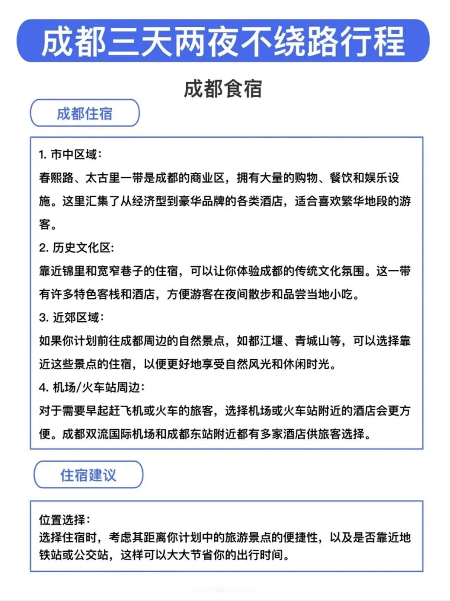
关于住宿,建议根据自己的行程和预算选择合适的区域。市中心区域设施齐全但价格较高,历史文化区能让你更好地体验成都传统文化,近郊区域适合想要探索周边景点的游客,而机场或火车站附近的酒店则适合需要早出晚归的旅客。

最后,别忘了品尝成都的特色美食。 火锅、串串香、担担面、川北凉粉、龙抄手、赖汤圆、肥肠粉、兔头、夫妻肺片 ,每一样都值得一试。

成都,一座来了还想再来的城市。希望这份攻略能帮助你更好地感受这座城市的魅力。下次,我还会再来!