德国签证DIY申请攻略:J人三天下签经验分享

发布时间:2024-09-19

作为一个J人(J签持有者),我顺利地在三个工作日内获得了德国签证。现在我想分享一下申请经验,欢迎大家随时提问。

以下是根据官方指引的申请流程,DIY申请申根签证其实并不难,不需要找中介。这篇攻略应该足够详细了。

  1. VFS Global官网预约
    首先需要在VFS Global官网注册账户并预约申请。具体步骤如下:开始新的预约 - 填写申请人信息 - 选择日期 - 扫码支付服务费(150元/人)。

需要注意的是,VFS是官方签证代理商,申请德国签证必须通过VFS递交材料进行初步审核。北京地区的预约非常方便,不用抢号,时间很充裕。我个人准备材料用了一周时间,德国签证的出签时间一般为3-15个工作日。如果遇到VFS网站登录问题,可以使用注册时发到邮箱的链接登入。

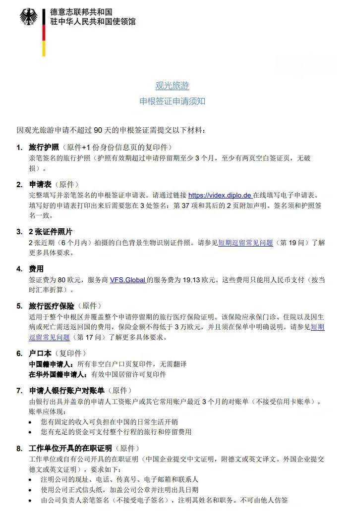
  1. 准备签证材料
    登录“德国驻华使领馆”官网,在右上角“服务”栏目下找到签证和入境 - 短期逗留(不超过90天)- 签证须知和其他文件下载,然后根据实际情况选择申请的签证类型(如探亲访友/旅游/商务等)。

每种签证类型都有相应的材料清单,清单中对各项文件资料都有清晰的描述,按照要求准备即可。以下是一些特别需要注意的材料:

准备好所有材料后,按预约时间递交,除了上述材料还要打印出预约信和同意函。

希望这些信息对大家有所帮助,祝各位申请顺利!