数字政府建设的现实机遇、方法路径和典型案例

发布时间:2024-09-03

Image

数字政府建设已成为推动国家治理体系和治理能力现代化的重要引擎。近年来,我国数字政府建设取得显著成效,但同时也面临着新的机遇和挑战。

当前,新一轮科技革命和产业变革正在重塑全球经济结构。中国政府网数据显示,截至2022年底,全国一体化政务服务平台实名注册用户超过10亿人,政务服务事项网上可办率达到90%以上。这些成就为数字政府建设奠定了良好基础。然而,百年未有之大变局也对中国提升政府数字治理能力提出了新挑战。如何在确保数据安全的前提下,进一步提升政务数字化应用服务效能,成为数字政府建设面临的重要课题。

面对这些机遇和挑战,数字政府建设需要遵循以下路径:

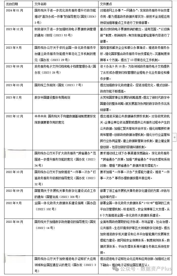
首先,完善政策保障体制机制。近年来,党中央、国务院围绕数字中国建设作出了一系列重大部署。2023年2月印发的《数字中国建设整体布局规划》为数字政府建设指明了方向。各地应在此基础上,制定符合本地实际的数字政府建设规划和实施方案。

其次,推进政务数据开放共享。数据显示,截至2022年,全国已建设26个省级政务数据平台、257个市级政务数据平台。未来应进一步健全国家公共数据资源体系,推动数据跨部门、跨层级、跨地区汇聚融合和深度利用。

再次,加快政府数字基础设施建设。目前,全国31个省(区、市)和新疆生产建设兵团云基础设施基本建成。未来应继续优化升级政府数字基础设施,提升数字政府建设运行的“韧性”。

最后,强化数字技术在政务管理服务中的应用。以人工智能大模型为例,国内已有56家厂商在政务领域开展布局。未来应进一步推动云计算、大数据、人工智能等技术在政务领域的融合应用。

在这些路径的指引下,我国数字政府建设涌现出一批典型案例:

上海、北京、浙江、广东等经济发达地区率先探索,形成了“数字浙江”“数字广东”等品牌。这些地区以人民群众为中心,以实际业务需求为导向,推动政务服务“一网通办”、城市运行“一网统管”、政府办公“一网协同”。

江苏、山东、安徽等东部地区则注重系统应用,把数字政府建设作为发展数字经济、建设数字社会的基础性工程。这些地区在推进数据开放共享、政务服务便利化等方面取得了突出成果。

湖北、湖南、四川等中西部省份则结合本地实际,打造特色化政务平台。以“雪亮工程”“数字城管”等系统为突破,不断提升政府管理效能。

这些案例表明,数字政府建设正在为提升国家治理体系和治理能力现代化水平注入强劲动力。未来,随着数字技术的不断进步和应用场景的持续拓展,数字政府建设必将在推动中国式现代化进程中发挥更加重要的作用。