高保真32瓦EL34电子胆管功放电路图

发布时间:2024-09-15

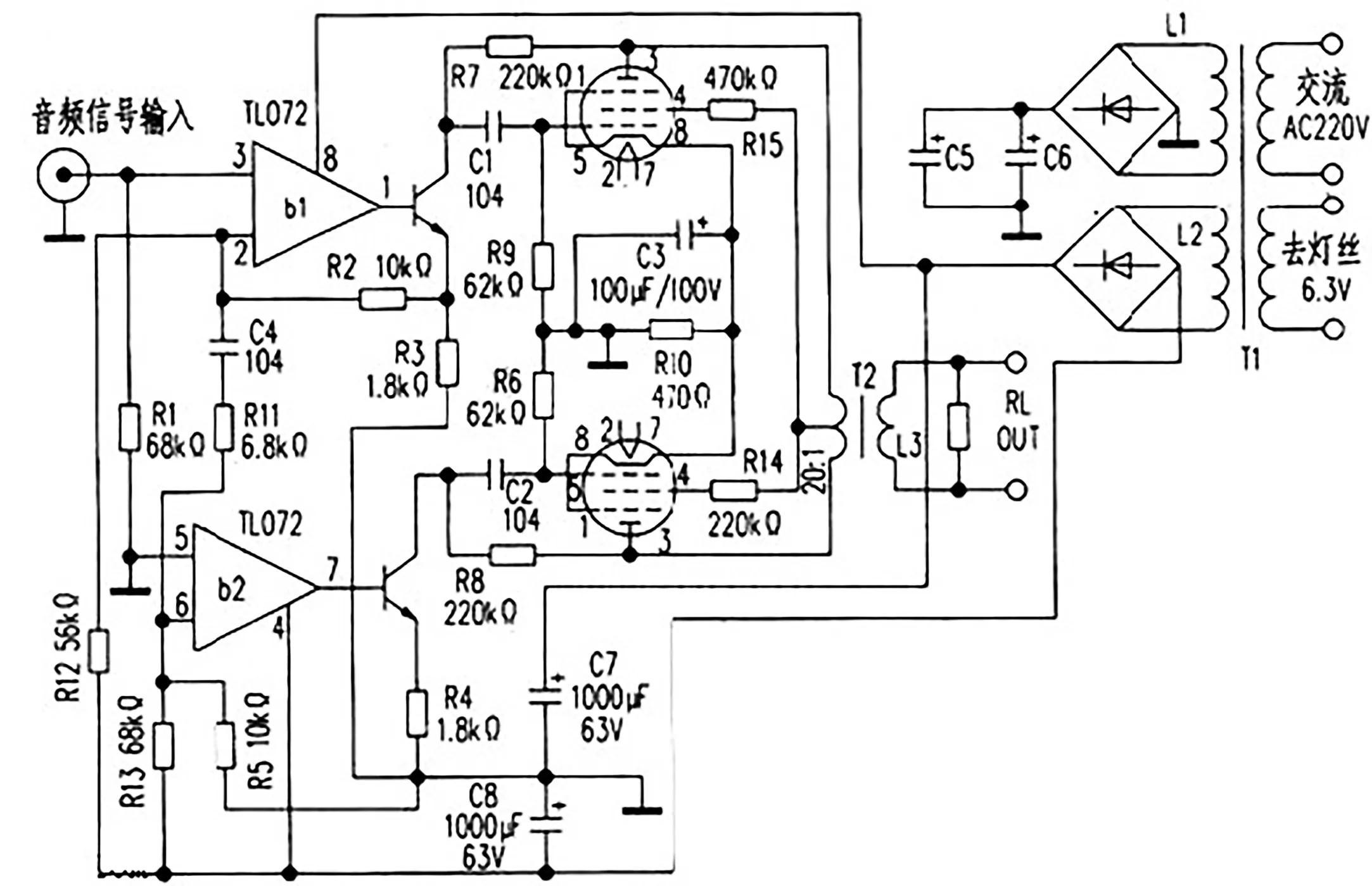
Image

在数字音频时代,EL34电子管却在音响领域焕发新生。这种看似“过时”的技术,为何能吸引众多发烧友?让我们一起探索EL34电子管的魅力,以及如何DIY一款高保真EL34功放。

EL34电子管诞生于20世纪40年代,最初主要用于电视和收音机。随着晶体管技术的发展,电子管逐渐被取代。然而,在音频放大领域,EL34电子管却因其独特的音色而得以保留。EL34电子管属于五极管,工作电压较低,输出功率适中,非常适合用于中等功率的音频放大器。

EL34电子管的魅力在于其独特的音色。相比晶体管放大器,EL34电子管放大器能够产生更温暖、更富有音乐感的声音。它的非线性特性能够产生柔和的谐波失真,为音乐增添了一种独特的“暖色”。正是这种独特的音色,使得EL34电子管在现代音响系统中重新受到追捧。

在现代音响系统中,EL34电子管主要应用于中等功率的音频放大器。它不仅用于传统的胆机,还被应用于一些高端的合并式功放中。例如,日本AIR TIGHT(胆皇)推出的ATM-1S合并机,就是一款以EL34电子管为核心的产品。这款功放虽然输出功率仅为36W,但却能提供丰满快速的中低音和明朗圆润的中高音,展现出EL34电子管的独特魅力。

对于音响发烧友来说,DIY一款EL34功放无疑是一种极具吸引力的选择。这不仅能节省成本,还能根据个人喜好进行定制。要DIY一款高保真EL34功放,首先需要了解EL34电子管的特点和工作原理。EL34电子管属于五极管,其内部结构包括阴极、栅极、屏极、抑制栅极和加速栅极。在设计电路时,需要合理设置各极的电压和电流,以获得最佳的音质和效率。

在电路设计方面,可以参考经典的EL34功放电路图。例如,采用推挽式电路结构,使用两只EL34电子管进行互补工作,可以有效提高输出功率和效率。同时,还需要注意电源滤波、负反馈等电路的设计,以确保音质的纯净和稳定。

在选择电子管时,市面上有多种EL34可供选择。例如,国产曙光EL34B、俄罗斯EH EL34、捷克JJ EL34等。每种电子管都有其独特的音色特点,可以根据个人喜好进行选择。

DIY过程中,焊接和调试是关键步骤。需要使用专业的焊接工具和测试仪器,确保电路的准确性和稳定性。在完成焊接后,还需要进行老化测试和声音调校,以达到最佳的音质效果。

EL34电子管在现代音响系统中的复兴,不仅体现了人们对高品质音乐的追求,也反映了DIY文化的魅力。通过DIY一款EL34功放,我们不仅能体验到电子管音响的独特魅力,还能深入了解音频放大技术,享受亲手打造高品质音响的乐趣。