重点人群感染新冠如何用药?详细指引来了

发布时间:2024-09-03

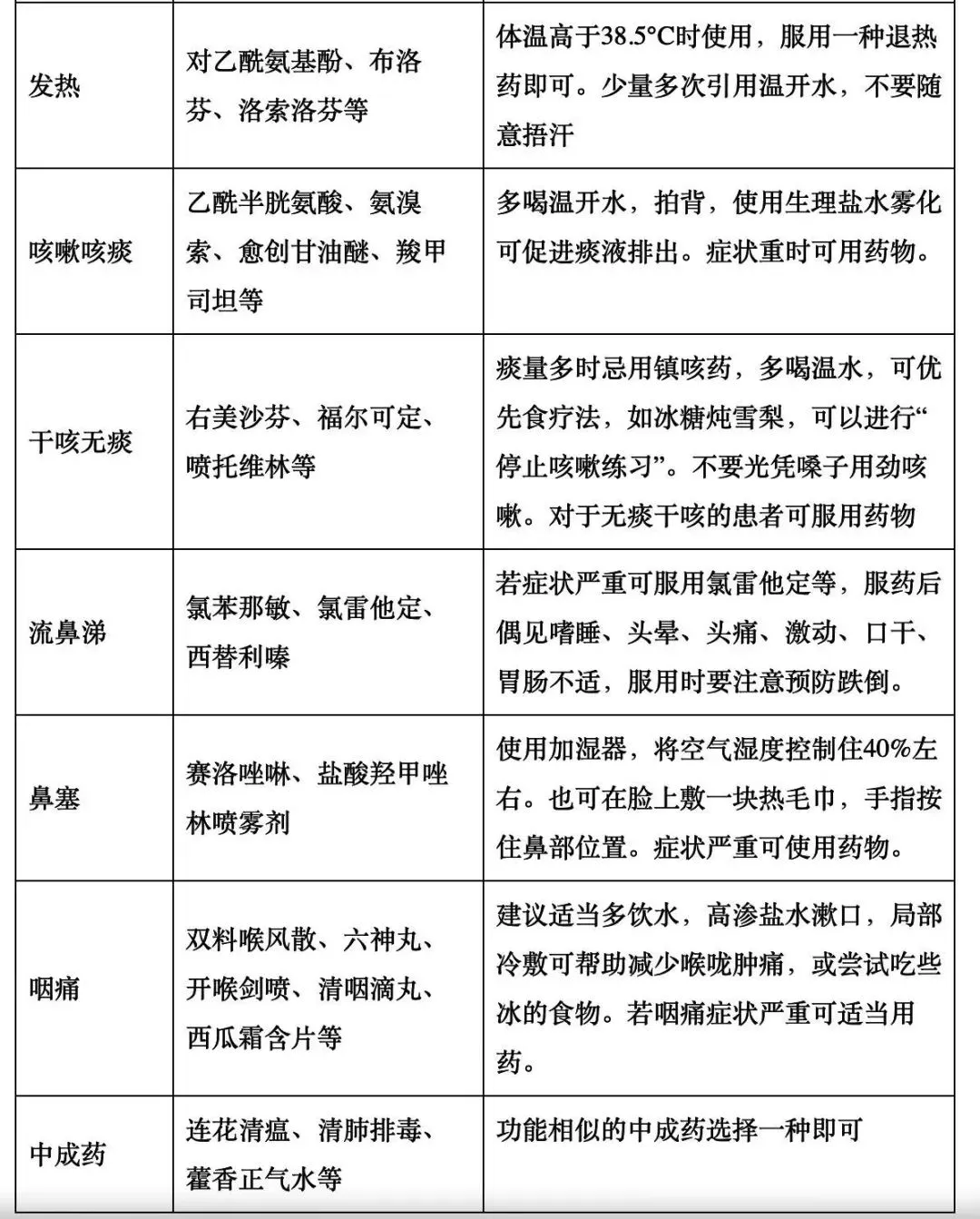
Image

Image

新冠病毒奥密克戎变异株的致病力和毒力已大幅降低,但对老年人、儿童、孕产妇等重点人群仍有一定风险。如何安全合理地用药,成为这些特殊群体感染新冠后亟需关注的问题。

老年人感染新冠用药需谨慎

老年人是新冠重症的高危人群。对于无基础疾病的老年人,对乙酰氨基酚、布洛芬等退热药是较为安全的选择。但需要注意的是,老年人在使用退热药后大量出汗时,要特别注意监测血压变化。对于有严重基础疾病的老年人,退热药的选择最好咨询医务人员。

值得注意的是,高热超过3天不退的老年人,可以在医生指导下使用安宫牛黄丸。但这种药物含有朱砂、雄黄等成分,不宜过量久服,肝肾功能不全者更要慎用。

儿童用药安全需格外重视

儿童感染新冠后,不建议使用两种退烧药交替使用,也不建议同时服用两种退烧药。3个月以上婴儿体温超过38.5℃时,可使用对乙酰氨基酚;6个月以上婴幼儿可选用对乙酰氨基酚或布洛芬退热,但都要严格控制用药剂量和频率。

对于儿童的其他症状,如咳嗽、流涕等,应优先采用物理方法缓解,如使用加湿器、多喝水等。只有在症状严重影响日常生活时,才考虑在医生指导下使用药物。

孕产妇用药需遵医嘱

孕妇发热首选单一的对乙酰氨基酚,每日最大剂量不超过2g。哺乳期妈妈可选用对乙酰氨基酚或布洛芬,但每日最大剂量分别不超过2g和1.2g。需要注意的是,孕30周以后的孕妇应禁用布洛芬等非甾体抗炎药,以免影响胎儿健康。

中成药治疗新冠需谨慎选择

中成药在新冠治疗中具有一定的优势,但使用时也要注意以下几点:

  1. 同种功效的中成药不可联合使用。
  2. 不同类别的中成药联用时,要注意避免寒热冲突。
  3. 服药3天症状无缓解,应及时就医。

心理疏导助力新冠康复

除了合理用药,心理疏导同样重要。面对新冠感染,我们应该保持理性态度,关注积极信息,重建安全感。适量运动、与家人朋友保持联系,都能帮助缓解焦虑情绪。如果出现严重心理问题,应及时寻求专业帮助。

总的来说,重点人群感染新冠后的用药,关键在于“安全”二字。无论是西药还是中成药,都应在医生指导下合理使用。同时,我们也要认识到,药物只是辅助,良好的心态和充足的休息才是战胜病毒的关键。