用6v6GT胆机制作的推挽功率放大器电路图

发布时间:2024-09-18

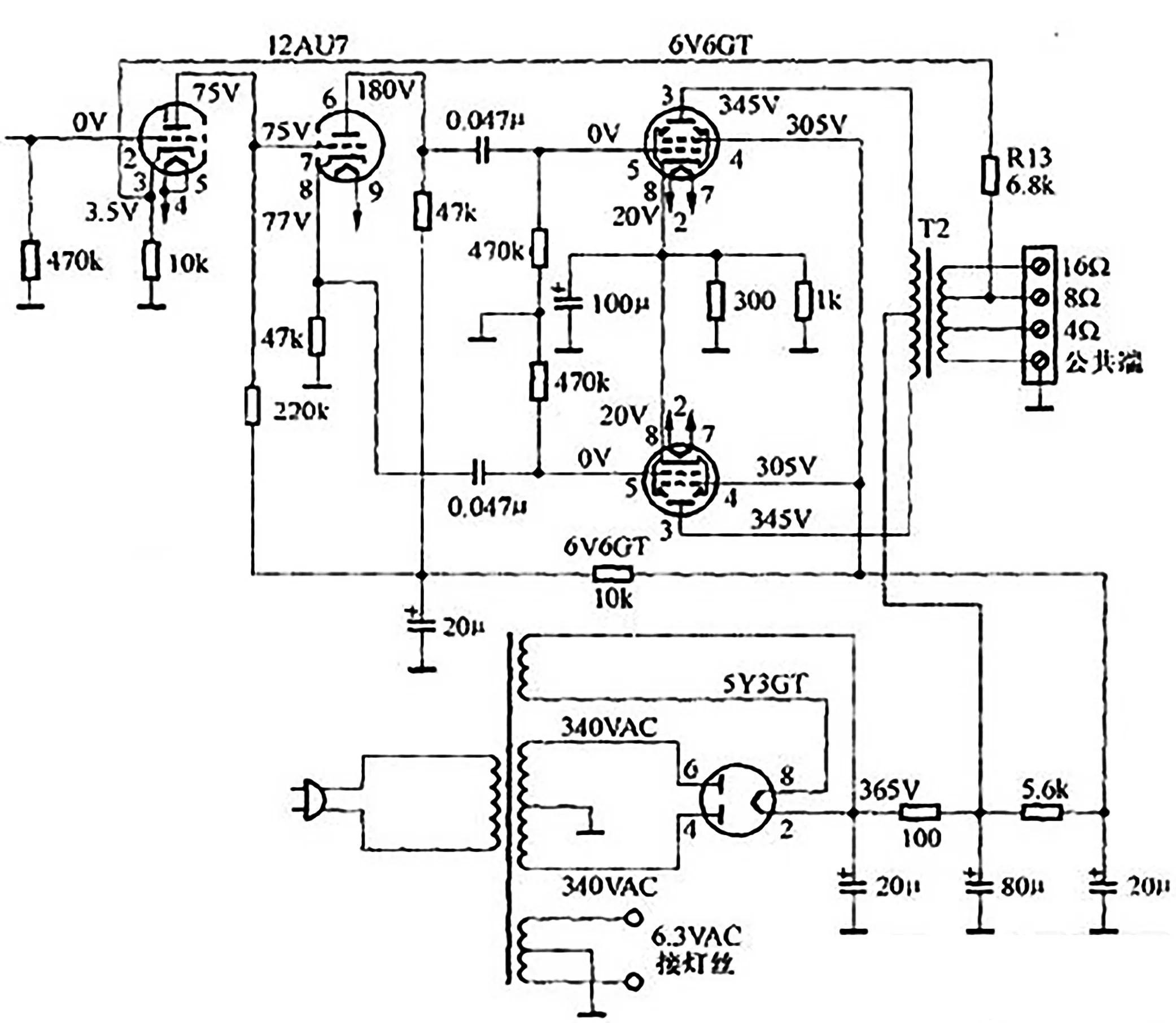
Image

6V6GT电子管自20世纪30年代问世以来,一直是音响爱好者和电子工程师的宠儿。这种小功率速射四极管由美国RCA公司研制生产,至今已有70多年的历史。6V6GT的国产型号为6P6P,其屏极电压为300V,功耗为15W。采用这种电子管制成的推挽功率放大器,输出功率可达10~20W。

推挽功率放大器是一种常见的电子管放大电路,它通过两个互补的电子管交替工作,将输入信号放大并输出。这种电路结构可以有效提高放大器的效率,降低失真,同时提供更大的输出功率。在6V6GT推挽功率放大器中,两个6V6GT电子管分别负责正半周和负半周的信号放大,从而实现全波放大。

具体到电路设计,6V6GT推挽功率放大器通常采用简单的RC滤波电路作为电源部分。这是因为推挽电路本身对电源纹波有较强的抑制作用,无需复杂的LC滤波。例如,一个典型的6V6GT推挽功率放大器电路可能包括一个5Y3G(或国产5Z2P)整流管,提供5V的灯丝电压和2A的电流。这种设计既简化了电路结构,又降低了整机重量和成本。

使用6V6GT电子管制作的推挽功率放大器具有独特的音质特点。6V6GT电子管以其通透亮丽、细腻柔和的音色著称,能够呈现出“高山流水”般的音质。这种放大器在重放音乐时,能够准确还原乐器的音色,展现出丰富的细节和层次感。同时,6V6GT推挽放大器的动态范围较大,能够轻松应对各种音乐类型,从古典乐到摇滚乐都能有出色的表现。

尽管6V6GT电子管在晶体管时代已经不再是主流选择,但它在现代音响制作中仍然具有重要价值。对于追求音质的音响爱好者来说,6V6GT推挽功率放大器提供了一种独特的声音体验,是许多高端音响设备中的重要组成部分。此外,6V6GT电子管的长寿命特性(正常使用条件下可达数千小时)也使其成为可靠的选择。

总的来说,6V6GT电子管在推挽功率放大器中的应用,不仅体现了电子管技术的魅力,也为现代音响制作提供了更多可能性。对于那些追求温暖、自然音色的音乐爱好者来说,6V6GT推挽功率放大器无疑是一个值得考虑的选择。