这笔钱别错过!广州4050社保补贴,错过可能少领上万元

发布时间:2024-09-19

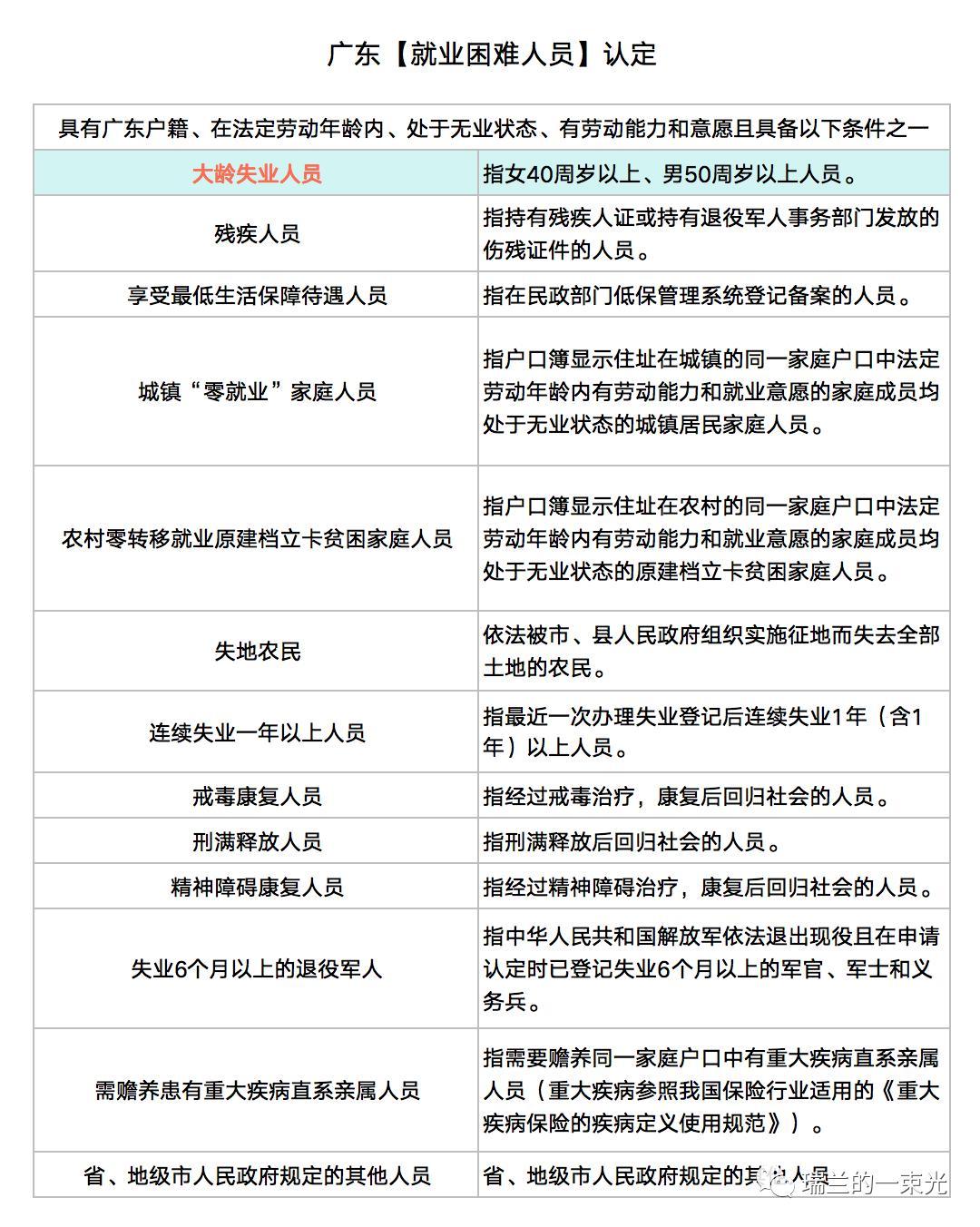
Image

广州4050社保补贴政策正在火热进行中,符合条件的人员如果错过申请,可能损失上万元的补贴。这项政策旨在帮助就业困难群体,特别是女性40岁以上、男性50岁以上的灵活就业人员,通过提供社保补贴来减轻他们的经济负担。

根据广州市人力资源和社会保障局的规定,灵活就业社会保险补贴的申请条件包括:劳动者属于就业困难人员或毕业2年内高校毕业生;已向公共就业服务机构以灵活就业类型登记就业;以个人身份缴纳基本养老保险费、职工社会医疗保险费。补贴标准为每月800元,除距法定退休年龄不足5年的人员可延长至法定退休年龄外,其余人员累计最长不超过3年。

这项政策的实施具有重要意义。首先,它为就业困难群体提供了实实在在的经济支持,有助于缓解他们的生活压力。其次,通过鼓励灵活就业,有助于增加就业机会,促进社会稳定。最后,这项政策体现了政府对民生问题的重视,是社会保障体系不断完善的重要体现。

然而,在政策执行过程中也存在一些挑战。有报道称,一些人反映4050政策难以申请,主要原因包括:申请流程复杂、需要提供较多证明材料、审核周期较长等。此外,还有人担心申请了社保补贴就无法领取失业金,或者认为社保补贴会影响养老金计算,这些误解可能会影响政策的实施效果。

尽管如此,广州4050社保补贴政策仍然是一个非常有价值的福利措施。符合条件的人员应该积极申请,充分利用这一政策红利。同时,政府也应该进一步优化申请流程,加强政策宣传,消除公众疑虑,确保政策能够真正惠及需要帮助的人群。

总的来说,广州4050社保补贴政策是政府关爱民生、促进就业的重要举措。它不仅为就业困难群体提供了实实在在的帮助,也为构建更加完善的社会保障体系积累了宝贵经验。符合条件的人员应该珍惜这一机会,及时申请,不要错过这笔可能高达数万元的补贴。