​华润大连湾配套中学工期再调整!主体施工明年7月竣工

发布时间:2024-09-02

Image

Image

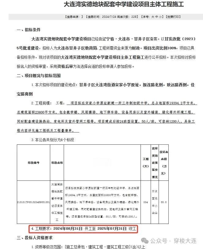
华润大连湾配套中学的建设工期再次调整,引发广泛关注。根据最新招标信息,该中学主体工程施工将于2024年8月31日开工,计划于2025年7月31日竣工。这一时间表相比之前的规划大幅提前,原计划是2026年9月16日竣工。

回顾该中学的建设历程,可谓一波三折。最初规划的建设周期为2023年5月31日至2024年12月31日,但2023年12月15日发布的监理招标公告显示,工期被推迟至2024年1月15日开工、2026年9月16日竣工。这意味着学校最早也要到2027年才能投入使用。然而,仅仅半年多后,工期又再次大幅提前。

对于工期调整的原因,目前尚无官方解释。但可以推测,可能与资金到位情况、施工难度评估等因素有关。值得注意的是,最新招标信息显示,该中学的总占地面积从之前的24383.40平方米调整为19394.2平方米,这可能也是影响工期的一个重要因素。

工期的反复调整无疑会对周边居民和学生造成影响。华润大连湾项目是一个超百万平方米的大盘,已有部分房源交付。许多购房者正是看中了配套的“双名校”教育资源。工期的推迟可能导致部分业主子女无法及时入学,而工期的突然提前则可能给学校筹备工作带来压力。

从更宏观的角度来看,华润大连湾配套中学的建设只是大连市教育配套建设的一个缩影。根据《大连市甘井子区国民经济和社会发展第十四个五年规划和二〇三五年远景目标纲要草案》,甘井子区力争到2025年建成15所优质中小学校。然而,实际情况是,部分学校如中航华府配套小学等已经完工投用,但仍有部分学校尚未动工或工期明显推迟。

这一现象反映出,在大规模房地产开发中,教育配套建设往往面临诸多挑战。一方面,开发商需要平衡成本和收益,可能会在教育配套上有所取舍;另一方面,政府部门在规划和审批过程中也可能存在协调不畅的问题。

华润大连湾配套中学工期的反复调整,给我们一个重要启示:在城市发展中,教育配套建设不应成为“滞后指标”。相关部门应当高度重视教育配套的规划和实施,确保其与住宅开发同步推进。同时,也需要建立更加灵活和高效的审批机制,以应对建设过程中的各种不确定性。

教育是民生之本,是城市发展的基石。只有将教育配套建设放在更加重要的位置,才能真正实现城市的可持续发展,满足人民群众对美好生活的向往。